Vittoria Terreno XC Race 29x2.4 Brown Tubeless Ready Tyre
| Options | 29 x 2.4 inches Brown |
|---|---|
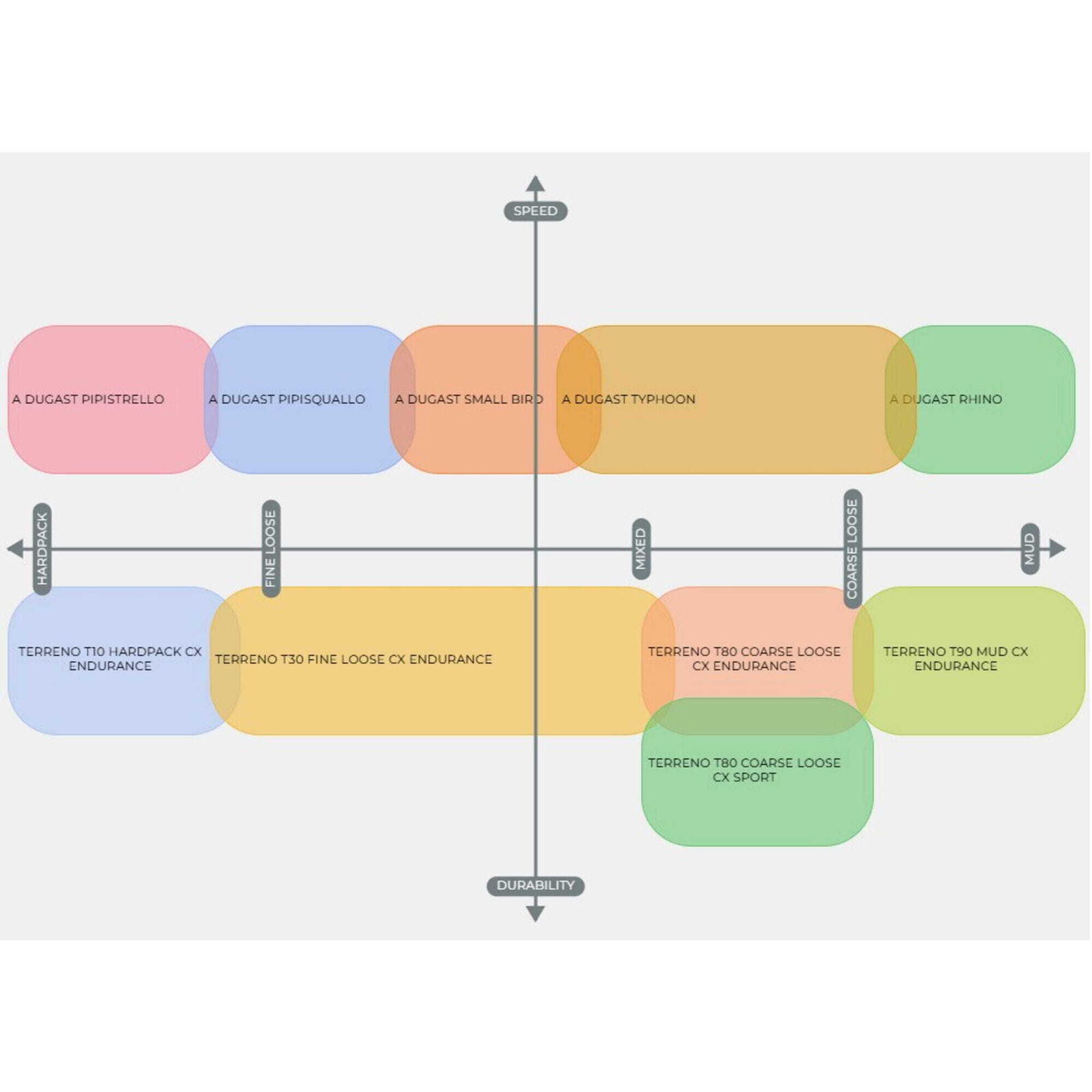
| Description | Terreno XC Race 29x2.4 Brown Tubeless Ready Tyre TERRENO XC RACE High rolling performance and speed on hardpack terrains
|
As with any product, specification is subject to change without prior notification. Whilst we always do our best ot keep product details and photographs up to date, You are advised to confirm current specification before buying.
ONLINE FINANCE* AVAILABLE*subject to status, minimum spend applies
Click here for full details.
Viewing on a mobile? Flip to Landscape to see all info.
Online finance is availableSee our finance info page for details
- 36 Months Classic Credit (9.9% APR Representative) on most orders where the goods total is £2000.00 or more
- 24 Months Classic Credit (9.9% APR Representative) on most orders where the goods total is £1000.00 or more
- 18 Months Classic Credit (9.9% APR Representative) on most orders where the goods total is £500.00 or more
- 12 Months Classic Credit (9.9% APR Representative) on most orders where the goods total is £300.00 or more
- 36 Months Interest Free Credit (0% APR Representative) on most orders where the goods total is £3000.00 or more
- 24 Months Interest Free Credit (0% APR Representative) on most orders where the goods total is £1500.00 or more
- 18 Months Interest Free Credit (0% APR Representative) on most orders where the goods total is £750.00 or more
- 12 Months Interest Free Credit (0% APR Representative) on most orders where the goods total is £600.00 or more
Note: Selecting other items in our site may affect which finance options are available to you. Add your preferred items to your basket and visit the checkout. You can see which options your selected products qualify for before giving us any personal details.
Representative example
Cash price £600.00, Deposit £60.00. Total amount of credit £540.00 over 12 months with an annual interest rate of 0% (Fixed).
Monthly repayments will be £45.00 with a total repayable of £600.00. 0% APR representative.
The above representative example shows the finance information that we expect to apply to more than half of accepted applications for the specific amount and repayment term.
Representative example
Cash price £600.00, Deposit £60.00. Total amount of credit £540.00 over 18 months with an annual interest rate of 9.9% (Fixed).
Monthly repayments will be £32.31 with a total repayable of £641.58. 9.9% APR representative.
The above representative example shows the finance information that we expect to apply to more than half of accepted applications for the specific amount and repayment term.
Cliff Pratt Cycles is a credit broker, not a lender and is authorised and regulated by the Financial Conduct Authority, (FRN 499991). We do not charge you for credit broking services.
Credit is provided by Novuna Personal Finance, a trading style of Mitsubishi HC Capital UK PLC, authorised and regulated by the Financial Conduct Authority. Financial Services Register no. 704348. The register can be accessed through http://www.fca.org.uk.
Credit subject to status, UK only 18+
Missed or late payments will result in fees and additional interest on your loan and can also affect your credit file and your ability to obtain credit in the future.
Credit is provided by Novuna Personal Finance, a trading style of Mitsubishi HC Capital UK PLC, authorised and regulated by the Financial Conduct Authority. Financial Services Register no. 704348. The register can be accessed through http://www.fca.org.uk.





